3月14日(星期六)15:00,在2026中国足协杯首轮比赛中,中冠劲旅榆林矿工旅投将主场迎战青年军天津棣华精英。对间歇期明显补强,志在冲乙的榆林矿工旅投而言,此役将是主教练于明进一步磨合阵容和打法,考察球员的重要窗口。不过,球队刚引进的高中锋张校,却因领到纪律罚单,遭遇跨赛季停赛的原因,将无缘出战。


3月11日晚,榆林矿工旅投官宣,37岁、身高1米95的高中锋张校正式加盟。张校在中锋位置上,具有很强的冲击力,而且已经效力过多支球队,踢遍中超、中甲、中乙、中冠四级联赛,经验丰富,此番他再次加盟中冠球队,仍将成为球队进攻的利器。

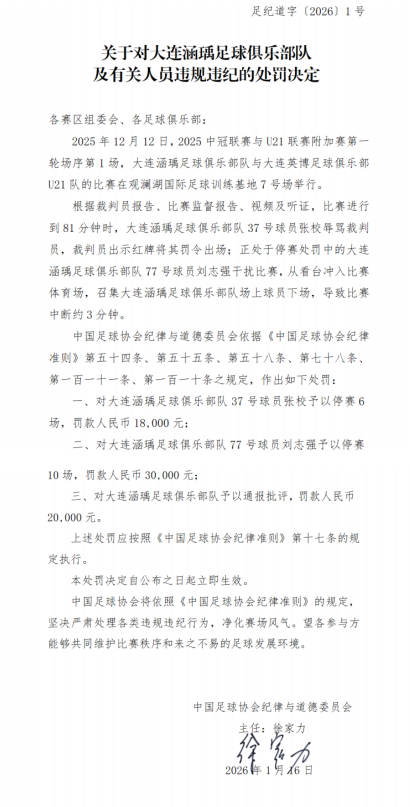
不过,由于身背跨赛季罚单,所以,短时间内,张校还无法代表榆林矿工旅投比赛。原来,2025年12月12日,在2025中冠联赛与U21联赛附加赛中,张校当时效力的大连涵瑀与大连英博U21相遇,争夺最后1张晋级中乙门票。最终,大连涵瑀0-2负于大连英博U21队,无缘晋级。比赛中,张校还因辱骂裁判员,被红牌罚下。
一个多月后,中国足协纪律与道德委员会下发《关于对大连涵瑀足球俱乐部队及有关人员违规违纪的处罚决定》,其中,俱乐部被通报批评,罚款20000元,张校和队友刘志强,分别领到停赛6场,罚款18000元,以及停赛10场,罚款30000元的罚单。

由于此役是大连涵瑀在2025年度的最后一场正式比赛,所以,张校因红牌产生的1场自动停赛,将随着赛事结束而自然消除。但是后面被追加停赛的6场,却无法取消,会遭遇跨年度、跨赛事执行。也就是说,张校加盟榆林矿工旅投之后,将连续6场无法参加中国足协举办的足协杯、中冠联赛等赛事。所以,在2026中国足协杯首轮与天津棣华的比赛中,张校会缺席。

在晚些时候开赛的中冠联赛中,张校缺席的场次,与足协杯赛场球队能走多远有关。如果榆林矿工旅投能晋级足协杯第二轮,那张校的停赛将再折抵1场。反之,如果球队首轮被淘汰,那在接下来的中冠联赛中,张校还需要停赛5场。这意味着他将缺席中冠大区赛阶段的比赛。

当然,从榆林矿工旅投在间歇期的引援来看,他们或许已经在为大区赛后的总决赛阶段做准备,到那时,张校才会被赋予攻坚重任。